
受疫情影响,
许多中小企业被迫进入“经济寒冬”!
疫情期间租金、税费、工资甚至债务本息等成本费用不断支出,
无营业无营收,现金流告急,
企业面临复工复产带来的各种法律问题!



病毒无情,海涵有爱!在2月14日这个疫情笼罩下的特殊“情人节”,深圳企业面临复工复产的各项法律需求。海涵律师践行社会责任,将深圳市最新政策解读、劳动用工、复工安排、房租、账款、合同违约等宝贵经验和知识成果进行共享,为全民打赢“抗疫攻坚战”贡献一份专业力量!
▼
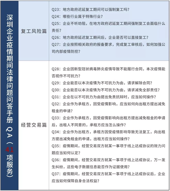
为此,海涵律师事务所将于今日正式推出【百企百项抗疫公益法律行动】,拟为深圳市100家企业在疫情期间,免费提供30日复工期必遇的百项精细化高端法律服务,助力企业渡过难关!
复工期必遇的百项精细化高端法律服务有哪些?快随小编来看看吧!










关注“海涵律师事务所”公众号
及时获取实时专业的法律资讯信息
以及对外公开培训课程

课程报名以及业务咨询