
受疫情影响,
许多中小企业被迫进入“经济寒冬”!
疫情期间租金、税费、工资甚至债务本息等成本费用不断支出,
无营业无营收,现金流告急,
企业面临复工复产带来的各种法律问题!

病毒无情,守望相助!
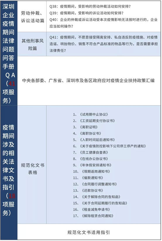
疫情期间,云海企业总部基地和海涵律师事务所联合行动,为园区企业提供 30 天抗疫复工的免费法律服务,助力企业解决复工复产过程中面临的 100 项法律服务。我们与您守望相助,共克时艰!▼
云海企业总部基地提供的服务
1.响应政府号召,共抗疫情,适当减免入驻企业、商家的租金。
2.为入驻企业提供融资纾困、方针政策、科技创新等方面的专业咨询和政策解读、操作指引。
3. 为入驻企业提供企业服务、公共检测、创新设计、营销推广、金融创投服务五大企业总部支持平台。
4. 为园区荣获国家千人计划专家、海外高层次人才、国家高新技术企业等获得政府认定的人才及创业团队给予10-50%的租金折扣。
海涵律师事务所提供的服务
为此,海涵律师事务所推出【抗疫法律援助行动】,拟为深圳市100家企业在疫情期间,解决复工复产过程中面临的 100 项法律服务免费提供30日复工期必遇的百项精细化高端法律服务,助力企业渡过难关!
复工期必遇的百项精细化高端法律服务有哪些?快随小编来看看吧!










关注“海涵律师事务所”公众号
及时获取实时专业的法律资讯信息
以及对外公开培训课程

课程报名以及业务咨询